INTRODUCTION
The braking system controlling the stopping function of a vehicle is one of the most important structural components with a decisive impact on the level of active safety [1]. Therefore, newly manufactured agricultural vehicles are subject to various type-approval tests [25], including braking and confirming the vehicle’s ability to function on the road, in accordance with the regulations and technical requirements for the vehicle category in question. Vehicle braking systems are also subject to inspection on production lines, as part of qualification testing and product quality control. The results of these tests may be used as the basis for the evaluation of the Conformity of Production (CoP), as a means of evidencing the ability to produce a series of products [29] that exactly match the specification, performance and marking requirements outlined in the type approval documentation. The technical condition of the brakes of in-service vehicles is also checked periodically during mandatory periodic technical inspections [23], [27].
In view of road safety, the braking systems of agricultural vehicles must meet a number of requirements for, among other things, braking efficiency, the follow-up action during slow braking, and a high speed of action during sudden braking [11]. A completely new set of requirements for the braking systems of agricultural vehicles (formulated in the Delegated Regulation (EU) 2015/68 [6]) was set in 2015, based on the commercial truck and trailers requirements in UN/ECE Regulation 13 [24]. It sets the same level of performance for both pneumatic and hydraulic braking systems (minimum 50% braking efficiency for vehicles operating above 30 km/h). In addition, for agricultural trailers with a gross mass of more than 3,500 kg (categories R3 and R4) and travelling at a speed of more than 40 km/h, a specific distribution of braking forces between the vehicle axles is required, as well as ensuring synchronisation of tractor and trailer braking [6]. The last requirement is deemed to be met if the waveform of the braking rate as a function of control pressure at the coupling head falls within prescribed tolerance zones, referred to as ‘compliance bands’ or ‘compatibility corridors’, for the towing and towed vehicle in both the laden and unladen states.
For the type-approval of any agricultural vehicle, the braking performance is measured during road tests [2], [13]. The performance of service and emergency braking systems of trailers is expressed in terms of a braking rate calculated as the percentage of mean fully developed deceleration (MFDD) to the gravitational acceleration constant. MFDD means the average deceleration calculated on the basis of the measured distance recorded when decelerating a vehicle between two specified speeds (80% and 10% of the start speed) [30]. The braking rate determined for a tractor-trailer unit is then converted to the braking rate of the trailer alone, taking into account the force in the coupling or the tractor and trailer masses (when only the trailer brakes), depending on the measurement method [6]. The performance of parking braking systems is based on the ability to hold the laden trailer stationary, facing up and down slopes. Road tests are costly and not always feasible, due to weather conditions, and so, for qualification tests, manufacturers check the braking performance of trailers on roller brake testers [19].
Despite the disadvantages of air braking systems, they are technologically refined [33] and implemented on newly manufactured trailers and towed agricultural machinery in many EU countries. Before the dynamic testing of trailers equipped with air braking systems can be performed, stationary tests should be carried out. In the case of qualification tests, the brake pushrod stroke should be checked and adjustments made if necessary; the air system should be checked for leaks. In the case of the approval and conformity of production tests, the response time of the braking system must also be measured and the capacity of the trailer’s compressed-air reservoir checked [32].
The response time for the service braking system of towed vehicles is determined while the vehicle is stationary (without the tractor), using a special simulator, to which the coupling heads of the supply and control line are connected. The conceptual scheme and guidelines for the design of a pneumatic simulator, providing a standard and repeatable build-up of air pressure in the control line, are described in the relevant regulations [6], [24].
Commercially available simulators are usually suitcase-type devices [32], [28] that allow response time measurement and checking of the air reservoir capacity. However, these devices are of little use for testing air brake systems under industrial conditions on production lines. Therefore, the authors developed a device for the comprehensive diagnosis of both single and dual-line air brake systems of towed agricultural vehicles [14], even before the introduction of the new regulations [6]. One prototype version of such a device was made in collaboration with Metal-Fach, as part of an EU-funded project [15]. This paper presents a methodology for stationary testing of air brake systems using a device for dual-line brakes, as only such can be used on agricultural vehicles after 2022. The device (tractor simulator) developed by the authors is computer-controlled, which enables automatic control of the diagnostic session and generation of a test report. The advantage of the device is that it can co-operate with roller dynamometers to check the braking efficiency and to produce the braking characteristics of the towed vehicle [26]. This can be done by successively applying the brakes of all axles of the towed vehicle at predetermined control pressures generated by the device [4].
The remainder of the paper is organised as follows. Section 2 describes the programme of stationary approval and qualification testing of the air braking systems of trailers and towed agricultural machinery, as well as the requirements and conditions for the individual tests. Section 3 describes the construction and operation of the testing equipment. The results of example tests on an agricultural trailer are discussed in Section 4. Finally, a summary and the conclusions are presented in Section 5.
The results of this work may be useful for institutions involved in vehicle type approval testing and, above all, for companies manufacturing trailers and towed agricultural machinery, the production of which requires components and parts from various domestic and foreign suppliers. Guaranteeing the desired quality of the final product requires the use of appropriate procedures and equipment on production lines for the diagnosis of individual systems and assemblies during product qualification tests. By applying the developed device to the production line of trailers and towed agricultural machinery, it is possible not only to achieve better product quality, but also to ensure the continuity of quality control processes, reduce errors and detect defects more quickly. Well-planned quality control ensures that the finished product meets strict quality standards and builds a positive brand image and customer confidence. Minimising the number of defective products also has a significant impact on reducing the cost of warranty service. The use of modern methods and diagnostic equipment enables the improvement of the achieved results of production activities, the effective use of the company’s resources, as well as the involvement of all employees in the process of creating quality.
TESTING PROGRAM, REQUIREMENTS AND CONDITIONS
A testing programme was adopted on the basis of an analysis of the requirements, standards and regulations [6], [24], [3], [22] and included:
− checking the tightness of the trailer’s pneumatic braking system,
− checking the working stroke of the brake, brake chambers or cylinders,
− checking the response time of the braking system, and
− checking the capacity of the compressed air reservoir.
The first two tests for checking the quality of the installation and adjustment of important components of the pneumatic braking system (actuators, braking valves and force regulators) are used in basic qualification tests and in the preparation of vehicles for approval tests. The latter two tests are the basis for assessing the correctness of operation and component selection in approval tests, according to the requirements of Delegated Regulation 2015/68 [6]. However, trailer manufacturers often conduct them as part of their qualification testing.
. Checking tightness of a braking system
Requirements: According to the Polish standard PN-90/R-36123 [22] and the industry standard BN-86/3611-03 [3], the tightness of an air-braking system should be such that, after disconnecting the supply line from the simulator (within 10 min), the pressure drop measured in the reservoir or the brake chamber is no greater than 2% of the initial pressure.
Test conditions:
− before disconnection, the pressure in the supply line should be 6.5+0.15 bar,
− the supply line should be disconnected for automatic trailer braking,
− the brake force regulator should be set to the position corresponding to the maximum load of the trailer, and
− ambient temperature should be about 20°C.
Due to the relatively long measurement times, faster and less restrictive tests are usually used in industrial settings. For example, according to Wabco, a braking system is considered to have no leaks if the pressure does not drop by more than 0.2 bar within 5 min [31]. 6.5 bar can be taken as the initial pressure.
. Checking the stroke of the brake actuator
Requirements: According to Wabco [31], when the brakes are fully applied, the stroke of the brake actuators should be between 1/2 and 2/3 of the rated stroke. In this regard, more precise regulations are used in North America [21], where the brake adjustment limit of the stroke is given for brake chambers of various types and sizes, including long stroke chambers [20]. These range from about 77–80% of the rated stroke.
Test conditions [31]:
− After applying the brakes, the stroke of the actuator should be measured (e.g. using a cable encoder) and the pressure measured in the brake chamber should be greater than 6 bar,
− the initial pressure in the supply line should be between 7.0–8.1 bar, and
− the initial pressure in the control line should be between 7.0–8.0 bar.
For the sake of simplicity, equal initial pressure settings can be assumed for both lines, e.g. 7+0.15 bar.
. Response time checking
Requirements: During braking, the time elapsing between the moment when the pressure produced in the control line by the simulator reaches 0.65 bar (10% of 6.5 bar) and the moment when the pressure in the brake actuator of the towed vehicle reaches 75% of its asymptotic value, shall not exceed 0.4 s.
The response time determined during testing is rounded to the nearest tenth of a second. If the number representing hundredths of a second is 5 or more, the reaction time is rounded to the next larger tenth. Thus, the allowed maximum value of reaction time is 0.449 seconds.
Test conditions:
− During the test, the strokes of the brake actuators of all axles should be adjusted to correspond as closely as possible to the required values,
− the pressure in the supply line before the test should be 6.5+0.15 bar,
− the brake force regulator should be set in a position corresponding to the maximum load capacity of the trailer,
− the place of measuring the pressure in the trailer is the actuator furthest from the trailer emergency brake valve,
− the control line is connected to a simulator that reproduces the reference pressure waveform during braking (the calibration of the simulator is described in the next section).
In some countries, additional requirements are placed on the speed of air-braking systems. For example, in New Zealand, the trailer release time and the response time on the control line for braking of the next trailer are also checked [17]. The equipment developed by the authors also takes these options into account.
. Checking the capacity of the trailer tank
Requirements: Air reservoirs (energy reservoirs) installed on towed vehicles should be such that, after eight full-stroke actuations of the tractor’s service braking system (simulator), the pressure supplied to the actuators using it does not fall below a level equivalent to one-half of the figure obtained at the first brake application and without actuating either the automatic or the parking braking system of the towed vehicle.
Test conditions:
− The pressure in the reservoirs at the beginning of the test should be 8.5 bar,
− the supply line should be closed (preferably disconnected) so that the reservoirs shall not be replenished during the test; in addition, all energy storage devices for auxiliary equipment should be shut off,
− at each brake application, the pressure in the control line shall be 7.5 bar,
− brakes should be adjusted as accurately as possible during the test.
DESIGN AND OPERATION OF THE DIAGNOSTIC DEVICE
In developing the concept of the device, the following design assumptions and requirements were applied:
− installation of a pneumatic system, electrical system, computer and measuring apparatus in the control cabinet,
− supplying the simulator with compressed air from an external air preparation station with an operating pressure of more than 9 bar,
− the supply voltage of electrical and electronic components is 24 V,
− automatic control of parameters and the course of the diagnostic session of trailer braking systems, by opening or closing the appropriate solenoid valves in accordance with the algorithms in the computer program,
− use of a measurement card for recording diagnostic parameters and actuation of electromagnetic valves by means of digital outputs (TTL) and voltage-current amplifiers,
− the ability to generate and print the test report,
− integration of the simulator software with other diagnostic equipment, including a roller dynamometer and also an instrument for testing the electrical system of a trailer.
A block diagram of the device, which includes the pneumatic scheme of the simulator together with the dual-line braking system of the trailer under test, is shown in Fig. 1. The device’s design guidelines in Regulation 68/2015 [6] were used in its development.
Fig. 1.
Diagram of the device for diagnosing two-line air brake systems of agricultural trailers and towed machines: APS - air preparation station; BA - brake actuator; CH – control coupling head; CR1 and CR2 - calibration reservoirs with volumes of 385± 5 cm3 and 1155 ±15 cm3, respectively (including its coupling head); CU – control unit; DT - displacement transducer (cable encoder); ERV – emergency relay valve; I/O Adapter - input-output adapter; L - line from orifice O up to and including its coupling head CH (having an inner volume of 385 ±5 cm3 under a pressure of 6.5 bar); M - manometer; O - calibrated orifice; PC – computer; PRN – printer; PRV - pressure reducing valve; PTi - ith pressure transducer; R - compressed air tank with a capacity of 30 litres; SH - supply coupling head; SOV - shut-off valve; SV1, SV2, and SV3 – 2/2 electrovalves (NC); SV4 – direct-acting 3/2 electrovalve (NC); and TR - trailer reservoir

The device consists of three basic modules:
a tractor braking system simulator to supply and control the braking system of the trailer under test,
a measurement and diagnostic system, including:
− apparatus for measuring and recording the time waveforms of pressure in selected elements of the simulator and the trailer braking system, as well as measuring the displacement of the brake actuator piston (computer, control device with measurement card, PT pressure transducers, DL displacement transducer),
and
− a computer program for measurement acquisition, graphical presentation of results, system diagnosis and printing of test protocol,
input-output adapter for powering the pressure transducers and converting voltage signals from the transducers to the measurement card.
The simulator is supplied from the APS air preparation station through the SOV shut-off valve. A pressure reducing valve PRV is used to preset the pressure value in the simulator system (above 9 bar). Accurately setting the pressure in compressed air reservoir R, with a capacity of 30 l, measured by sensor M and pressure transducer PT1, is achieved by opening the inlet or outlet of the reservoir via two-way two-position solenoid valves SV1 and SV2, which are normally closed (NZ). A two-way two-position solenoid valve, SV3, is normally closed (NZ) and is used to supply compressed air to the trailer under test. A direct-acting, normally closed (NZ) three-way two-position solenoid valve, SV4, is used to apply the trailer’s brakes during the response time test. The throughput of the O orifice determining the speed of the pressure signal from the simulator controlling the trailer brakes should be selected experimentally in the calibration process, using calibration reservoirs CR1 and CR2 with capacities of 385 ±5 cm3 and 1155 ±15 cm3, respectively. During the diagnostic session, the CU control device manages the actuation of the solenoid valves based on the signals generated from the digital outputs of the measurement card after amplification.
Before measuring the response time, the device should be calibrated. The simulator should be adjusted by selecting nozzle O so that when a 385 ±5 cm3 CR1 reservoir is connected to it, the time required for the pressure to rise from 0.65 bar to 4.9 bar (10% and 75% of the rated pressure of 6.5 bar, respectively) is 0.2 ±0.01 s. If a 1155 ±15 cm3 CR2 reservoir is inserted instead of the aforementioned tray, the time for the pressure to rise from 0.65 bar to 4.9 bar without further adjustment should be 0.38 ±0.02 s. Between these two values, the pressure should increase approximately linearly.
An integral part of the device’s measurement and diagnostic system is the Windows-based computer programme ‘Simulator’. This programme allows the management of the diagnostic session, the acquisition of measurement data and the printing of the test protocol. Either the mouse or the keyboard can be used to operate the programme’s menus. The measurement system is based on voltage pressure and displacement transducers (0–10 V output voltage) and Advantech’s PCI 1710L measurement card.
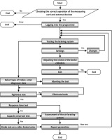
The general algorithm of the program for the adopted test methodology is shown in Fig. 2. For each test, the control logic of individual solenoid valves in the simulator was analysed to achieve the required pressure in the air reservoir of the simulator and the braking system under test, as well as the control of the trailer braking system. Therefore, before the trailer braking system leakage test, valve SV1 and valve SV3 are opened, in order to fill the compressed air reservoirs (R of the simulator and TR of the trailer) to the required pressure level. The required value of the pressure in the R tank, measured by the PT1 transducer, is determined by opening or closing valves SV1 and SV2. Valve SV3 is then closed and, after the trailer is disconnected from the simulator, the pressure drop in the trailer tank (pressure transducer PT3) is recorded over the accepted time interval. The desired initial pressure level, the time of measurement, and the permissible value of the pressure drop, are then specified in the settings of the computer program, according to the adopted testing methodology.
Fig. 2.
General algorithm of a computer programme for the diagnosis of braking systems of agricultural machinery and trailers

The view of the ‘Measurement’ window of the ‘Simulator’ program, for managing the course of the diagnostic session, is shown in Fig. 3.
SAMPLE TEST RESULTS
The tests were carried out under laboratory conditions at the Vehicle Pneumatic Systems Research Laboratory of the Faculty of Mechanical Engineering of Bialystok University of Technology. A model of a dual-line braking system, built from components from a T-654 single-axle trailer from Pronar [12], was used for the tests. The pneumatic circuit and a view of the trailer’s braking system connected to the diagnostic device are shown in Fig. 4. The tests included tightness checking, measuring response time and checking the capacity of the trailer’s air reservoir after adjusting the stroke of the brake actuator. A device on the laboratory equipment was used for the tests. In addition, comparative response time tests were carried out using a device operating on the production line of one of the domestic manufacturers of agricultural trailers. Their purpose was to evaluate the repeatability and comparability of response time measurements made on different devices but for the same braking system.
Fig. 4.
Diagram and view of the dual-line trailer pneumatic system: SH - supply coupling head; CH - control coupling head; LF - line filter; ERV - emergency relay valve combined with a manual brake force regulator; TR - 20 dm3 air reservoir; BA - type 20LS brake chamber

The results of the tightness test are shown in Fig. 5. The recorded pressure drop pt of 0.051 bar in the trailer reservoir over a period of 10 min is within the permissible limits (dashed lines), which proves that the tested braking system is sufficiently tight. Wabco’s requirements are also met, as the drop over 5 minutes was 0.041 bar and did not exceed the permissible value of 0.2 bar [31]
Fig. 5.
The course of the pressure pt in the trailer reservoir during the tightness test of the braking system

Examples of the time waveforms of control pressure pc in the simulator, pressure ps in the simulator reservoir, pressure pt in the trailer reservoir, pressure pa in the brake chamber and the stroke L of the actuator rod during the checking of braking system speed operations are shown in Fig. 6.
Fig. 6.
The course of measured quantities during the response time test: pc - pressure of the simulator control; ps - pressure in the simulator reservoir; pt - pressure in the trailer reservoir; pa - pressure in the brake chamber; L – stroke of the actuator

The results of 15 test trailer response time measurements, determined using two simulators, are summarised in Table 1.
Tab. 1.
Results of response time tr [s] of the braking system of the tested trailer
| No. | Bialystok University of Technology simulator | Industrial simulator |
|---|---|---|
| 1 | 0.282 | 0.282 |
| 2 | 0.281 | 0.280 |
| 3 | 0.280 | 0.281 |
| 4 | 0.281 | 0.280 |
| 5 | 0.280 | 0.280 |
| 6 | 0.279 | 0.280 |
| 7 | 0.280 | 0.280 |
| 8 | 0.279 | 0.280 |
| 9 | 0.279 | 0.281 |
| 10 | 0.282 | 0.281 |
| 11 | 0.280 | 0.281 |
| 12 | 0.279 | 0.280 |
| 13 | 0.280 | 0.281 |
| 14 | 0.280 | 0.282 |
| 15 | 0.281 | 0.280 |
| Mean | 0.2802±0.0008 | 0.2806±0.0006 |
| Test name | Normality/p-value test results | |
| SDA | H0/0.3756 | H0/0.1406 |
| DLM | H0/0.5722/0.8409 | H0/0.0650/0.2546 |
| DH | H0/0.5855 | H0/0.1037 |
| G | H0/0.7342 | H0/0.0648 |
| Result of the test Welch/p-value | H0/0.2278 | |
| Result of the test MWW/p-value | H0/0.2065 | |
| Response time [6] | 0.3 | 0.3 |
The normality of the distribution at the significance level α=0.01 was checked using tests applied to small sample sizes: the D’Agostino SDA skewness test (n>8) [8], the Desgagné and Lafaye de Micheaux DLM test (n>9) [9], the Doornik-Hansen DH test (n>7) [10], and the Geary G test (n>11) [7]. The probability values p associated with the distributions of the individual test results are summarised in Table 1. All of the tests confirmed the assumption of a normal distribution for both measured response times (p>α).
Both the Welch’s t-test (for populations with a normal distribution and unknown variances) [34], [16] and the non-parametric Mann Whitney U-test, also known as the Mann-Whitney-Wilcoxon (MWW) test [16], [18], were used to test the statistical significance of the differences in the mean response time values measured on the two simulators. For both tests, the values of the test statistics (t and U), their critical values, and associated probability p-values were determined and then compared with a significance level of α=0.01. If p> α, it was assumed that there was no reason to reject the zero hypothesis H0 about the equality of means. If p≤ α, the alternative hypothesis H1 about the significance of differences between the means of the response times was accepted. Table 1 shows the results of the p-values and test results. Statistical calculations were performed in the Matlab programming environment and a ready-made m-file mwwtest [5] was used to calculate the MWW test.
The difference between the mean response time values measured by the two different devices, built upon the same concept, using the same critical components (valves), and was only 0.0004 s. In practice, this means that the response time of the air braking system of a given trailer, as measured by these devices, can be considered to be almost identical.
Examples of the time waveforms of the control pressure pc of the simulator, the pressure ps in the simulator reservoir, the pressure pt in the trailer reservoir, and the stroke L of the actuator, when checking the capacity of the trailer reservoir, are shown in Fig. 7.
Fig. 7.
The course of measured quantities during checking of the capacity of the air reservoir: pc - control pressure of the simulator; ps - pressures in the simulator reservoir; pt - pressures in the trailer reservoir; and L - stroke of the actuator

Based on the recorded pressure pt in the trailer reservoir, the pressure pt1=7.76 bar after the first braking and pressure pt8=4.09 bar after the eighth braking, were determined. The test results prove the correctness of the selection of the trailer’s compressed air reservoir capacity (pt8>0.5pt1).
SUMMARY AND CONCLUSIONS
The programme of stationary air brake system testing described in this paper covers the most important aspects of diagnosing trailers and towed agricultural machinery for approval testing. The adopted procedures for individual diagnostic tests (requirements and test conditions) are in accordance with the requirements for testing the brakes of agricultural vehicles given in Delegated Regulation 2015/68 [6].
The methodology presented for diagnosing the braking system can be used, in whole or in part, for production conformity assessment, qualification testing and the quality control of trailers and other towed agricultural machinery on production lines.
The device developed by the authors to perform stationary tests (leakage, response time and air reservoir capacity) has the ability to operate automatically and generate test reports. This reduces the number of errors resulting from manual testing and increases the efficiency of the testing process. Another advantage is the possibility of co-operating with the roller tester in order to check the braking efficiency and to draw up the braking characteristics of a towed vehicle.
Based on the testing of the braking system of a single-axle trailer, the following conclusions can be made:
1) The measured pressure drop in the reservoir of 0.051 bar in 10 min did not exceed 2% of the initial pressure value of 6.45 bar; the pressure drop of 0.041 bar in 5 min did not exceed the value of 0.2 bar allowed by Wabco [31], which indicates that the system is sufficiently tight.
2) The response time of the trailer braking system of 0.3 s, after rounding, was less than the 0.4 s allowed.
3) The drop in trailer reservoir pressure after the eighth braking of 4.09 bar was greater than half the pressure value after the first braking of 3.88 bar, indicating sufficient trailer reservoir capacity.
4) The average response time of the braking system of the tested trailer, determined from 15 measurements using two simulators, differed by only 0.0004 s.
5) The results of Welch’s t-test and the Mann-Whitney-Wilcoxon test showed that there was no basis for rejecting the null hypothesis H0 for the equality of the mean reaction time values measured on the two simulators.
Therefore, the tested trailer meets the requirements of Regulation 2015/68 [6] and other regulations and recommendations. Positive test results help to build manufacturer and users confidence in the safety and performance of the braking system, demonstrate high manufacturing standards, enhance the company’s image and reputation with contractors and users.
The simulators used for the study, built according to the same concept and using the same key components (valves), are characterized by high accuracy and repeatability of measurements. The test results confirmed the suitability of the developed methodology for type approval testing and quality control of air brake systems of trailers and towed agricultural machinery.
